华中师范大学智能健康交叉科学中心2025年专任教师招聘公告
华中师范大学位于九省通衢的湖北省武汉市,是教育部直属重点综合性师范大学,国家“211工程”重点建设大学,国家教师教育“985优势学科创新平台”建设高校和“双一流”建设高校。
华中师范大学大学智能健康交叉科学中心瞄准智能健康领域器件与装备理论前沿和颠覆性技术,坚持以国家和湖北省的重大需求为牵引,以交叉科学研究带动核心技术体系突破,推动相关底层系统研发、顶层应用变革升级,推动学科交叉与人才培养的有机协调互动,促进国内外相关学术领域的交流合作,创造良好的交叉科学研究氛围。交叉科学中心对提升我校学科发展、构筑新工科育人平台、国家行业转型升级、多场景应用示范等发挥着至关重要的作用,为我国的“新工科”建设提供可复制、可推广的示范性经验。
交叉科学中心主任陶光明教授是国家重大人才工程入选者、首席战略科学家、校学术委员会副主任委员、科学探索奖获得者、纺织新材料与先进加工全国重点实验室副主任。
一、招聘研究领域

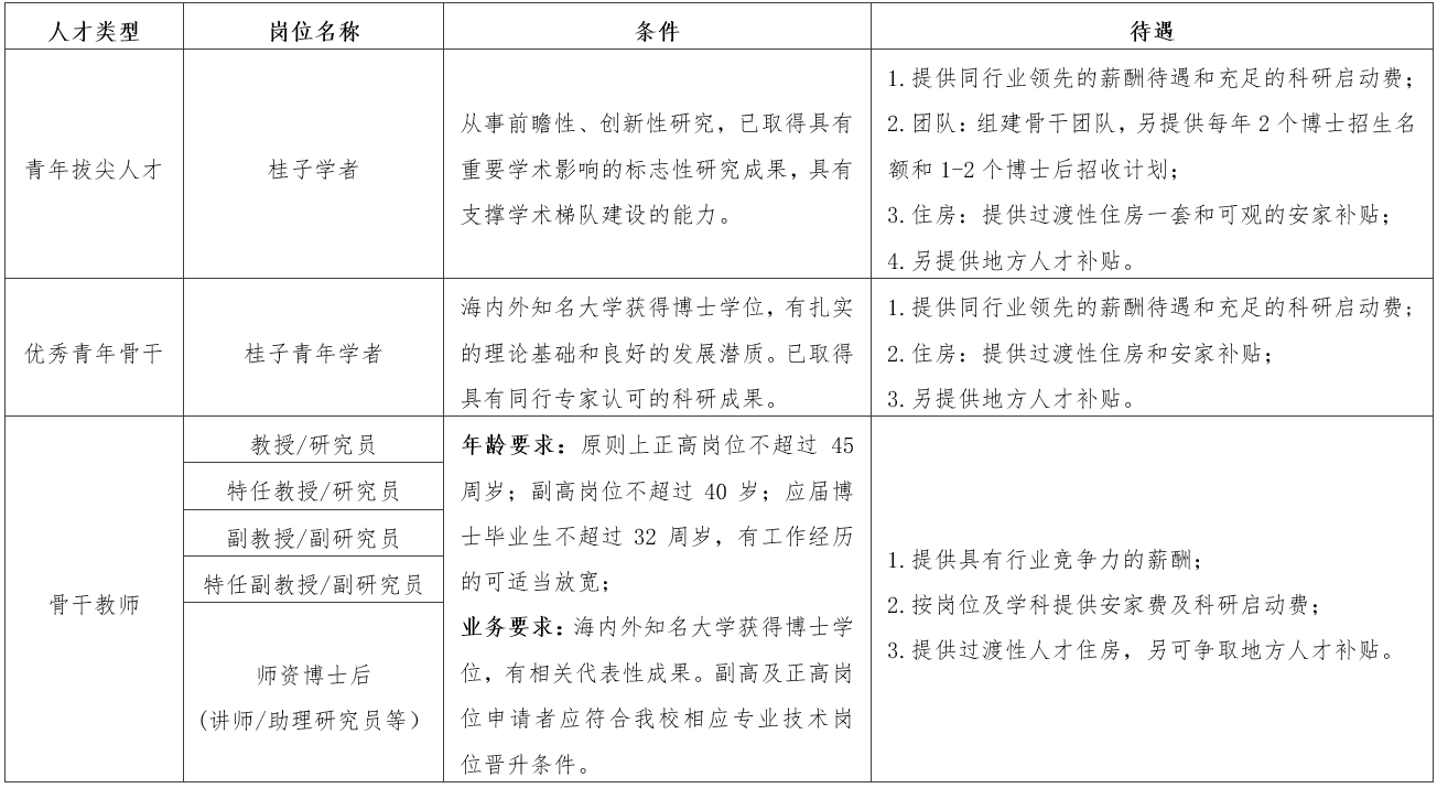
二、招聘岗位

三、待遇
1.办公环境:配备办公用房、实验室等教学科研条件。
2.教育资源:享受优质的基础教育资源。华中师范大学附属幼儿园、附属小学、附属中学皆为省级示范学校。
3.配套服务:享受公费医疗、年度体检等,协助解决保险、落户和签证等相关事宜,提供一站式服务。
四、联系方式
联系邮箱:ihealth@ccnu.edu.cn
邮件标题“2025+姓名+应聘岗位”,附件简历应包括个人基本信息、联系方式、学习工作经历和主要学术成果。符合申请条件且通过评估的,会安排专人跟进申报事项。
